Skip to content
Acute COVID

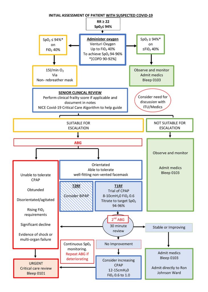
Acute COVID

Category: Emergency Department

Posted on 14th January 202130th July 2021

Treatment

Treatment

COVID In-Hospital Treatment
Posted on 14th January 202124th February 2021

Assessment

Assessment

Posted on 14th January 202124th February 2021

Triage

Triage

Posted on 14th January 202118th February 2021

Emergency Department

Emergency Department

Triage Assessment Treatment

Recent Posts

  • Other Monoclonal Antibodies
  • COVID Sarilumab (IL-6 inhibitor)
  • Definitions of terminology used
  • Risk of falls/confusion
  • Patient anxiety

Recent Comments

    Archives

    • July 2021
    • May 2021
    • February 2021
    • January 2021

    Categories

    • About this app
    • Advanced COVID Management
    • Anti-COVID Therapies
    • COVID In-Hospital Treatment
    • COVID Medication Admission
    • COVID Non-invasive Ventilation
    • Critical Care Escalation
    • Critical COVID
    • Defining COVID
    • Emergency Department
    • Initiating NIV in COVID
    • Menu
    • Nursing
    • Nursing assessments
    • Pathophysiology of NIV
    • Sepsis
    • Uncategorised
    • Your wellbeing, mental and physical health

    Meta

    • Log in
    • Entries feed
    • Comments feed
    • WordPress.org
    Proudly powered by WordPress